This page serves a twofold purpose:
* To describe the Prius A/C blower control and a small hack for it
* To describe an improved in-car sleeping arrangement, thereby enabled
and contains an updated section at the end showing the final controller
circuit assembly, completed TWO YEARS later, and a method of screening
side windows to enable leaving them open as alternative and free ventilation.
The primary idea sprang from the approach of a summer's pending road trips,
some of them potentially long, and to build on the early success of some
"Wally World slumber party" overnights from the previous winter. There is
significant value in being able to avoid high motel room costs when all you
need to do is pull over and sleep for a few hours. However, two major
obstacles have to be solved.
One, ventilation. Not really an issue in the winter, because the whole car
remains powered up so the engine can provide occasional bursts of heat and the
fan runs on low. However in warmer weather, heat and humidity are the enemy
and there's no real reason to keep the whole system powered up because it just
wastes more energy than needed. Without ventilation, a sleeping body emits
enough moisture that it basically rains off the inside of the rear window and
just gets generally gross inside. Those cheezoid car-window fan modules one
can buy won't fit the funny angles of the Prius windows without extensive
modification, and generally won't shelter against rain, insects, or outside
noise. A passive screen panel with a shroud could possibly be constructed,
but would need inconvenient levels of attention paid to fit, installation, and
being as intrusion-resistant as the closed window would. So one goal is to be
able to run the car's own circulation fan by itself with the rest of the car
powered down, to bring fresh air in and through where it later exhausts out
the vents under the rear quarter panels. And it's even screened against bugs
and filtered on the way in.
Two, privacy. There's a definite psychological effect from being able to
mostly shut out the outside world, at least visually. Every RVer knows this.
People being able to look in and see you sleeping is disturbing, for both
the sleeper and even the passersby because now they don't quite know what to
do about it. As pointed out in various other "boondocking" pages, sleeping
in a vehicle is considered somewhat unusual, especially a car that isn't
specifically outfit for it like an RV or truck sleeper cab. A towel sort of
hastily hung up along the side windows did help a bit on those preliminary
winter overnights, in fact, but the whole rest of the glass was still
unblocked letting in light and potentially prying eyes.
You can optionally skip all the techie stuff if you only want to
read about the sleeping arrangement.
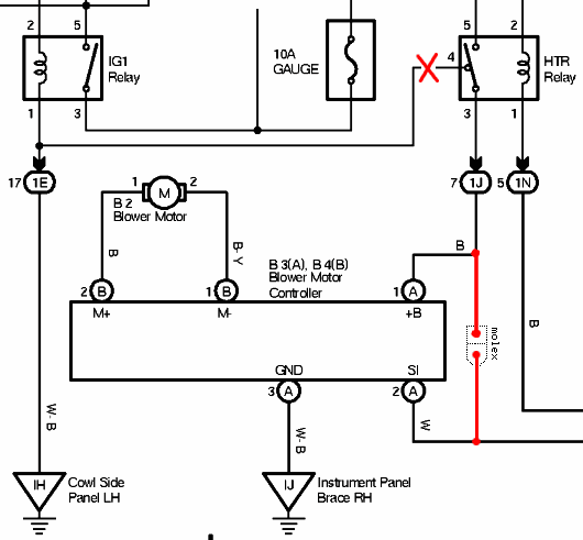
This unit is attached underneath the fan duct above the passenger footwell, way up by the firewall. A very short screwdriver or an angled corner-turning drive is needed to get at the screws. It has five connections -- power/ground in, fan-motor out, and a control lead from the A/C ECU.

The flip side is all heatsink. This sticks right up *into* the blower output duct and seals the mounting hole, so it gets plenty of cooling flow.

Removing the cover reveals the innards, a notable component of which is a large power transistor with an open die mounted right down against a heat dissipation plate. Hmm, where have we seen this sort of thing before? ... It's also somewhat interesting that several connections are spot-welded rather than soldered. Possibly easier to do in bulk...

And guess what! More of that clear silicon potting goop. It is rather incredible that this layer hangs upside down when the unit is mounted in place, but doesn't peel away from the board or components.

This is how the unit wires into the car. Its (+B) input comes through a 40A fuse and a relay, and the fan output is low-side PWM switched as one might expect. The relay is controlled from a combination of the IG-ON gauge circuit and the A/C ECU, both of which we *don't* want to be powered up, so simply trying to enable the existing relay isn't feasible. And the blower control input also comes from the A/C ECU. What therefore needs to be added is in red; a positive supply must be provided along with a suitable control input to tell the controller to run the fan at a low speed. The fan and controller appears to draw about 1.5 amp on low, and up to 15 on high. [Fused at 40A for maximum motor inrush, maybe?] The desired run speed is actually less than the low setting on the MFD with the car powered up -- just a very gentle drift of air out the vents. So total draw should be down around an amp, which is sustainable for several hours by the 12V battery without dangerously draining it. What this means is that the fan could run from the front 12V power-outlet circuit, which gets enabled from my instrument panel independent of the rest of the car's accessory stuff.

For some reason the fan module's (+) is shorted to ground by the other pole of the relay when turned off, and experimentation shows that there's no real need for this. Obviously if an external positive supply is simply connected to the blower control positive, it will immediately short to ground -- in fact, at first I missed that and only realized it after noting the, uh, "thermal ammeter" characteristic in a piece of wire I was holding. So that ground connection's got to go, per the red "X" in the diagram above. It is the center pin at where the relay plugs into the body-ECU block, and goes right into the multiple ground bus inside the junction block. Aforesaid experimentation involved temporarily slipping a small piece of plastic into the relay module to prevent it from falling all the way back to its normally- closed contact, and then watching the fan module positive at turn-off -- no spikes or anything strange happens, voltage just decays a little more slowly if the fan motor is spinning because it's generating a little back-power.

It turns out that the most convenient way to remove the ground connection is to simply break the goddamn pin off. Done. If it ever turns out to be a problem, I'll go buy a new relay.

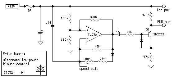
The control signal to the fan is an active-low duty cycle, running at about 5 KHz. More negative time means higher fan speed. The car sends about 40% negative for the lowest fan speed, and pretty much pegs it to ground for maximum, implying that there's a large range available for selecting a gentle lower-than-low speed. What's interesting about the controller is that its *output* is also a duty cycle, but running at about 20 KHz instead! The input duty is evidently integrated and then used as the threshold to an internal oscillator/comparator. Playing with DC levels at the input shows its own time-constant to be about a second and a half, so the valid range of input duty frequency is *very* generous. So the external control circuit is a simple Schmitt-trigger style op-amp oscillator with a variable high-side time, driving an output switch and pullup. The negative drive to the blower module needs to be able to sink about 20 mA, which the op-amp can't quite safely handle so a little transistor output stage is added on. Output duty cycle varies from roughly 5 - 40% low, limiting the available fan speed to a safely low range. The timing capacitor is tied high instead of low in an attempt to make sure the circuit brings its output high during power-up until the oscillator gets going and settles, to avoid having a false high-speed burst and big current inrush. Even with the cap-coupled level-shift to the output transistor, it seems to do the right thing.

The prototype circuit is simply breadboarded, but should serve for a while. A 2-amp fuse is sufficient to handle the desired fan speed range, settable with the large pot. It should pop without affecting anything else if the control circuit screws up and sends a full-speed command.

The connections into the blower controller harness are routed over to behind a nearby kick panel, with a fairly tidy Molex connector mounted through to plug into. This way when the hack controller is unplugged, nothing remains connected to the normal fan circuitry. [Interestingly, the fan actually won't run on any setting but full-blast from the car control with the Molex still plugged in, so complete disconnect is necessary.] The proto-board tucks in nicely in front of the center panel and just sits there. To prepare, I set the climate control to "face" and "fresh air" before powering down the car, so air will come out of the dash vents and drift rearward, partly along the ceiling. To enable the blower, I plug into the Molex and the power-outlet splitter, and turn on the instrumentation panel up top. The right level of airflow seems to draw about 0.75A, plus the small overhead for the panel and power-outlet relay brings it to just under an amp total from the battery. 12 watts is a heck of a lot better than 300+ watts and extra hours on the inverter pump! Sort of like the Enterprise on minimal life support.
Now that the HVAC issue is dealt with, time to construct the rest of "motel Prius" as coined by one of the guys who was at Hybridfest last year. This is also how things are set up for the freight bed -- with the passenger seat all the way forward and the headrest off, its back can drop down to just under the level of where the rear seat back [also sans headrest] comes down on top. A bit or two of foam levels things out and makes a fairly continuous surface better than seven feet long. On this goes the Thermarest with a moving-blanket folded around it to help cushion against the various bumps and nubs underneath [notably, from those useless baby-seat latches which I should really just rip out of there]. Final layer is the sleeping bag.

Next step: privacy curtains. Two random pieces of dark fabric get brass punch-in eyelets added, run through folded reinforcements made from gaff tape. [We'll see how that holds up long-term...] Not like they'll be taking any serious weight load.

These hang from a set of small S-hooks worked in behind the trim panels, three per side and a couple of last-minute additional holes for the existing hooks in the jesus handles. The taller piece goes on the "bed" side, and the bottom can tuck in behind the door opening handle. The windshield is taken care of by the existing spring-hoop sun shield, and the combination pretty much blocks everything up front. The little triangle windows at the rear sides already have techie diagrams pasted into them, so they're covered too. So far nothing's done to the rear hatch window, but that's fairly hard to see into given its angle and slight tint. An optional step is to put the tonneau cover in to hide the bottom of the sleeping bag, but that depends on the amount of luggage.

The result is a cozy little rolling home away from home, ready for the summer travel season. Perhaps good use of this will help offset those bloated fuel prices, and not just into the tank. Besides personal cost savings, consider the energy overhead of bringing another motel room's worth of heating/cooling online for ONE person -- totally not worth it in numerous ways, if this and a quick truck-stop shower suffices. Of course this also works perfectly well in a campground, another relatively low-cost option. And yes, that's a mint on the pillow.
|
Sometimes we don't need it
In the meantime, a slightly different camping-ventilation option has been thrown together, going somewhat back to the idea of doing something with an open car window. And it doesn't use any battery power. This was originally posted to Priuschat a year prior but is paraphrased here.
Obviously a screened door can't be opened without flinging it all off, but there are plenty of other ways in and out of the car. Applying this to two diagonally-opposite windows, as shown being used at the Lake Farm campground and elsewhere in the '08 roadtrip pages, provides very good cross-ventilation open to the night air and is a wonderful alternative as long as it doesn't rain. Check the overnight forecast first! It could even theoretically be done in wet weather by stretching a tarp over the car roof and anchoring it down some distance away. Even with the windows mostly closed underneath [especially in cases of concern about local nocturnal fauna, human or otherwise] there's usually enough circulation to avoid humidity buildup inside.
_H* 090621 |