Arisia 09 stuff

maintent.gif -- overall room layout, rough lighting positions
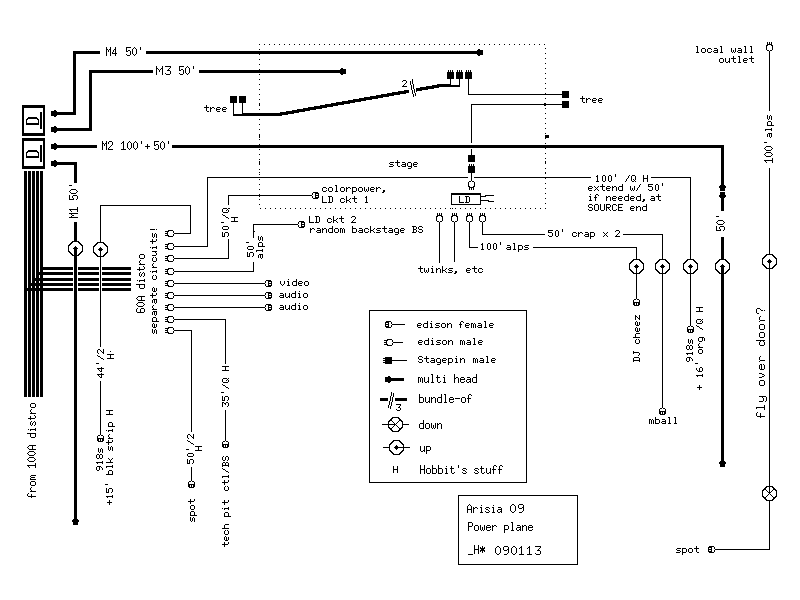
pwr.gif -- Dimmer and other power wiring / allocation
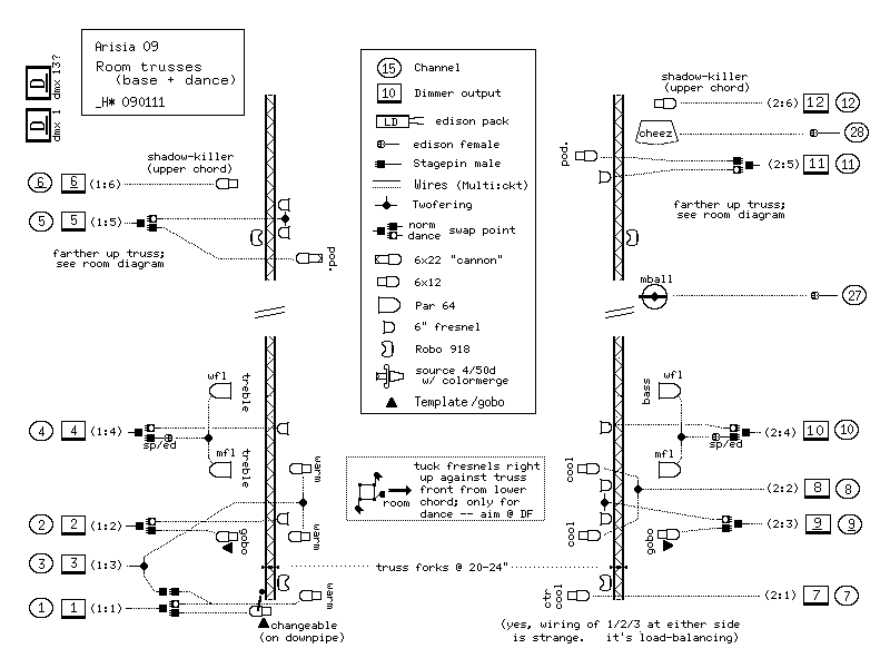
base.gif -- base hang at side trusses
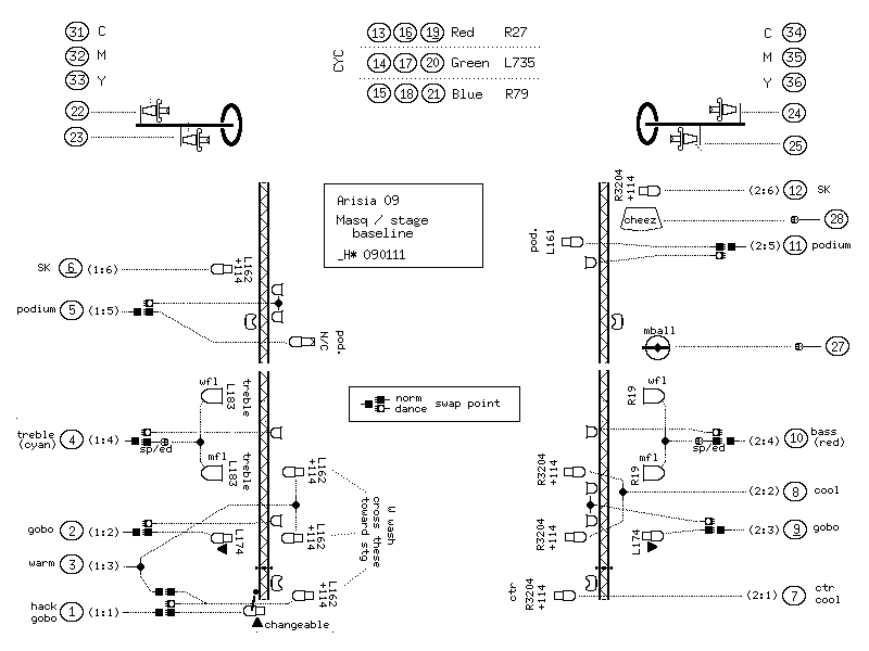
stg.gif -- base hang at side-stage and cyc units
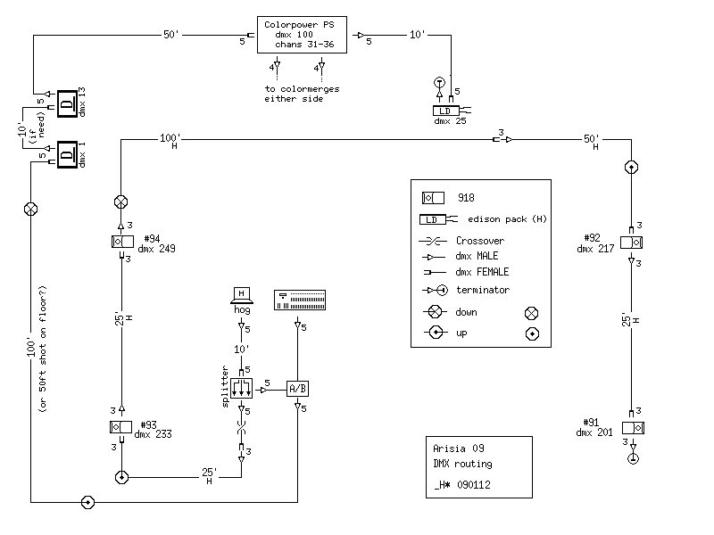
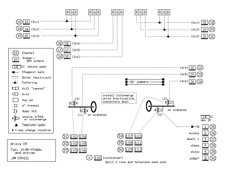
dmx.gif -- DMX routing
plot-m.gif -- standard "rep plot" for masq and other on-stage events
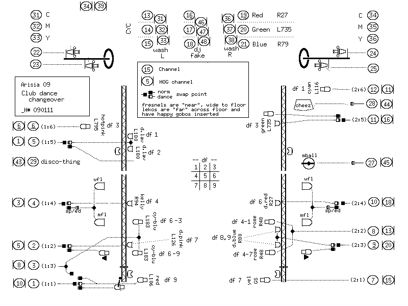
plot-d.gif -- dance changeover and Hog channel patch   [happy bouncy colors!]

alps_A09_03.pdf -- final cut of rental order
In addition, we are renting some ColorMerge dichroic CMY units from Mike
Bromberg for use at side-stage, and I bought a metric assload of new gel.

Last year's drawings,   for reference