Arisia '08 lighting

maintent.gif -- room config, mostly the same as the old version 2
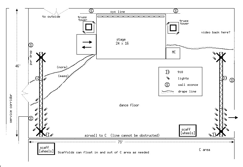
base.gif -- main hang & hookup diagram
pwr.gif -- power plane
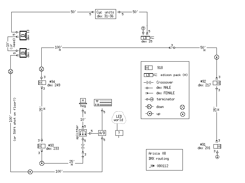
dmx.gif -- DMX map [really simple this year]

plot-m.gif -- Masquerade baseline, some other events
plot-d.gif -- Sat. night dance plot

yelloband.gif -- a little fun with color

_H* 080112, 080114