Arisia 2011 design stuff
and other supporting info
[Last rev: 110120]

Roughly in inverse chronological order.

pix/a11/ -- Post-con summary, filled with real-world experiences and how well it did or didn't match theory

The special surprise -- details on hand-cutting a custom gobo for the event

Design diagrams
  (revised 110119 post-con to fix minor errors and reflect as-built)

roomw09b.gif -- overall room picture; use to figure rough placement and wiring paths.
  Obviously, trusses cannot go *right* up against walls...
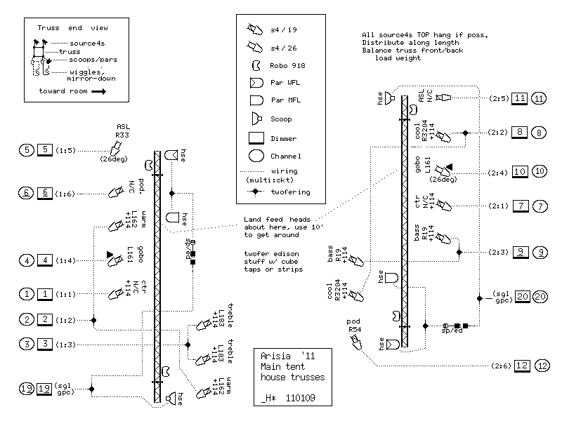
hse.gif -- house trusses
stg.gif -- side-stage booms   [with wikkidnifty dichro color-chaging units!]
pwr.gif -- power routing paths and allocation, both dim and nondim
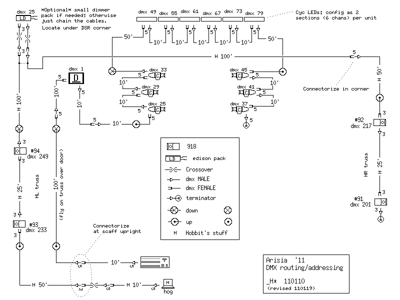
dmx.gif -- DMX hairball

smartfade.txt and its companion image sf.jpg -- Reflections on researching the SmartFade board -- its appropriateness,
deficiencies, and workarounds for how we run our shows. Sent to techno-fandom 110108,
and post-show followup added 110119.
SHOW03.ASC -- the last file-save from the board's memory before packing it up,
a nice example of how the board writes to a text file

ALPS.a11.01.main.pdf [23K] and ALPS.a11.01.dance.pdf [20K] --
  Official ALPS orders for main-tent and dance-tent. Includes line-item pricing, which often
  serves as convenient budgeting guide in future years

Room*.gif and rough*.gif are loosely derived from Lia & Abby's excellent CAD files.
roomw09a.gif [137K] -- Proposed wiring-path CAD layer for lighting, and notes on build [ver 9 prelim, submitted for approval]
roomw08.gif [198K] -- Proposed wiring-path CAD layer for lighting, and notes on build [ver 8]
rough08-t.gif [163K] -- Quick cut of "rough 8" showing stage layout to date, for participants to consider entry and blocking
rough06b-01.gif [87K] -- quick and dirty change suggestions for lighting/scaff positions

hotel-set.pdf [1.7 Mb] -- Ballroom diagrams from the hotel, a duplicate of "Main_portpower.pdf"
d1.html and m1.html -- Early spreadsheets to determine some ballpark rental costs
tour0 [~ 2Mb] -- Pictures from an early site tour, March 2011