Rane multi-channel amp fix

  A Rane MA-6S six-channel audio amplifier fell into my lap to be repaired, where its channel 1 board had failed.  For the second time in its life, I later found out.

[Most images link to larger copies for full detail]


Burnt area on bottom plate First indication that something might be wrong was the burnt area on the baseplate, and a corresponding area on the power supply circuit board where something had clearly cooked itself and the nearby area.  The big flameproof resistor, perhaps, although the resistor itself hadn't appeared to suffer any thermal damage.

Somewhat mysterious, especially as this is part of a connection between chassis ground and signal ground that should never carry any significant load.

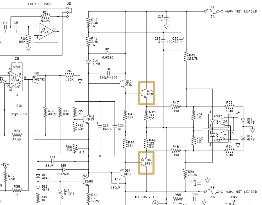
Connection between grounds Here's the corresponding section of the schematic.  It's a ground-loop and RFI suppression circuit, along the guidelines given in this article.  In this case it also functioned as a safety path to shunt a fairly serious problem away from destroying more components than it might have.

Testing dead channel with protective resistors Both power-supply fuses were dead on the channel board, so test leads were hooked up across the holders to determine current demand through external dropping resistors.  I also noted that the heat-sink pad material under the main output driver transistors was clearly different from the other boards, one of several hints that someone else had been romping around in here before.  2 through 6 had light-green pads; channel 1 had something mysterious that looked sort of beat up.

Pulling channel 1 board out Pulling the channel 1 board revealed the extent of the wreckage.  One output transistor broke completely off at the leads, and the thermal pads on both of them were clearly mangled and seemed way too thin to provide the necessary mechanical and dielectric isolation in the first place.

Schematic excerpt Said output drivers, Q15 and Q16, basically both had their collectors shorted to the chassis heatsink right through their own baseplates and what was left of the thermal pads.  That sent the +60 and -60 volt rails straight to chassis ground, which then looped back through the above resistor to signal [e.g. power supply] ground, and, well, fzzzzzzt.

I learned more of the unit's history later; it was an ebay find and had sustained some shipping damage.  Its new owner and/or a buddy had had to repair the thermal pads once already, and used what was on hand -- possibly the wrong stuff for the purpose, and then maybe a bit too much screw torque, which over some number of thermal cycles eventually let the metal transistor surfaces grind their way through to the heatsink aluminum.


Pre-drivers are sending good signal I feared I would find a massive failure scenario cascading all the way back to the input stage, as I've found in some other amplifiers with similar DC-coupled output topologies, but the owner assured me that *his* experience was generally more favorable and it was more likely that only the finals had fried.  Thus it seemed worth pursuing an actual diagnosis and repair, especially as the amp channel modules are an obsolete product by now.

Further hope was given by isolating [w/ blue tape on the heatsink] and then delicately powering up the remainder, and seeing an input signal propagated correctly through up to the point between Q13 and Q14.  Whew.  So everything upstream and in the feedback path was probably still okay.


New transistors Digi-key stocked the replacement transistors, but they're a weird package style for which nobody seemed to have pre-cut thermal pads.  Thus confirming the need for the prior homebrew replacements.  I found smallish sheets of appropriate thermal material from t-Global to custom cut new pads from, making sure it was rated at sufficient electrical isolation but fairly high thermal conductivity -- 3 W/m2-K seemed about ballpark for such things, as I had *no* prior familiarity with such figures.

New thermal pads Old and new pads, ready to accept the board's power devices as it got seated into the slot and power-bus connector.  I had to make a little height gauge to figure out exactly how to bend the transistor leads for both the right screw-hole position and the offset from the edge of the board, before committing to soldering them in -- a pain in the ass when working down inside this small slot where the board fits in. But I got it all lined up okay, and a pre-test with the "light bulb in series" trick for wall power showed the entire circuit working correctly again.  Yay!
The aforementioned ground-connection resistor also had to be replaced as it had blown open during the second cataclysm, and it turned out that one of the +/- 15V low-power supply capacitors had also gone bad somewhere along the way -- probably unrelated, but causing a harsh thump through the outputs at any moment of power-down.  Very fortunately, that was located far enough toward the accessible edge of the power supply board that no further disassembly was needed to squeeze a soldering iron in there and replace it.  That was good, because I'd already taken about a hundred and six little black screws out of this thing just to get it apart and repositioned enough to work on in the first place.

If I was to redesign such a beast I would give each channel its own independent heatsink plate that could then couple down to a bigger common one, just to ease individual channel repair.  And I would have connectorized the power supply board to the bus, instead of hardwiring it like this and then printing "do not attempt removal" about it in the service manual.  The little cross-connections for channel-pair bridging could easily have had little plugs and headers as well, instead of having to desolder the hardwires to pull a board.

I guess Rane never expected any of these things to break.


_H*   150307